成功认定为2024年南宁市工程技术研究中心

2025-01-24
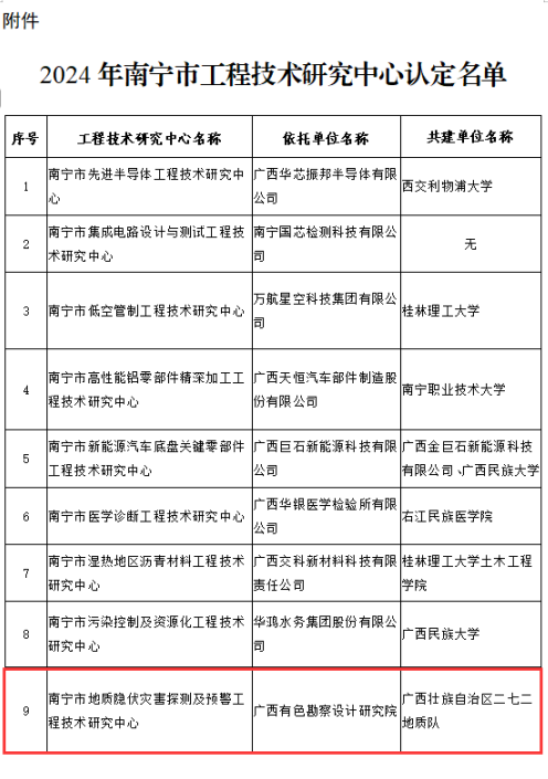
本网讯(刘丽丽 张白雪 报道)近期,我院组建的“南宁市地质隐伏灾害探测及预警工程技术研究中心”被南宁市科技局认定为2024年南宁市工程技术研究中心。
据悉,南宁市工程技术研究中心是南宁市根据建设现代化经济体系的重大战略需求,组织具有较强研究开发和综合实力的高校、科研机构、企业等建设的研究开发实体,是创建国家、自治区级工程中心的重要后备力量。
据了解,2024年8月,我院率先成立“南宁市地质隐伏灾害探测及预警工程技术研究中心”,致力于研究探测与监测城市地下空间、洞室建筑及地铁隧道在施工与运营过程中可能引发的滑坡、崩塌、岩溶地面塌陷等不良地质作用产生的机理及规律,及时排除隐患,有效预防地质灾害事故的发生,此次该中心获得了南宁市科技局的认可,被评定为2024年南宁市工程技术研究中心。
近年来,我院注重技术创新持续提升“大地质”技术水平和一体化服务能力。2024年,在新一轮找矿突破战略行动和地灾治理方面,新承接地质勘查项目合同额超3100万元,地灾项目合同额2700多万元,承担了梧州、百色、北海等多个市县国债地灾治理,公益职能不断强化,社会影响力持续增强;在融入国家和自治区重大项目建设方面,完成(平陆)运河航道工程施工№.HD1和№.HD15标段航道勘察,服务环北部湾广西水资源配置工程(一期)地下水环境影响评价,积极承接南宁6号线一期剩余工程02标土建15工区、1~3区间房屋及建构筑物证据保全检测等,为建设新时代壮美广西贡献地质力量;在创新科研方面,我院突出“技术立队、创新强队”理念,2024年新取得实用新型专利6项、软件著作权3项,编制标准规范7项,获得国家行业标准2项。
我院相关负责人表示,下一步,我院将进一步依托研究中心积极构建“基础研究+技术攻关+成果转化”的全过程科技创新生态链,进一步深入分析南宁市工程地质、水文地质、环境地质等基础性地质环境条件特征,为南宁市的地铁、桥梁、道路、码头、工业园区、管廊与高层建筑地下空间等基础设施建设运营安全、防灾减灾和地下水土污染防治贡献地矿力量。(编辑:张白雪;校对:廖德好;审核:翁敦贤)